Adversarios del sindicalismo. Un análisis del discurso antisindical en el diario español La Razón

Main Article Content

Beltran Roca Martinez
Ruben Sanchez Caamaño
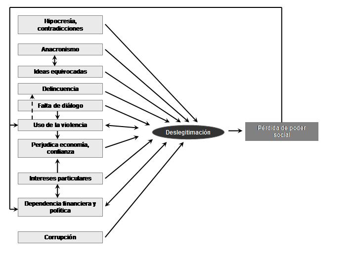
Recientes estudios de opinión desvelan el alto nivel de deslegitimación de las organizaciones sindicales en España. En este artículo nos centramos en una de las expresiones de esta deslegitimación: el discurso sobre el sindicalismo que difunden los medios de comunicación de masas. Para ello analizamos el discurso sobre los sindicatos del diario conservador La Razón en el primer semestre de 2012. En una primera parte analizamos los 868 titulares de noticias sobre sindicatos publicadas en dicho periodo, diferenciando aquellos con contenido aséptico, negativo o positivo sobre los sindicatos. En segundo lugar, realizamos un análisis del discurso antisindical para conocer sus elementos y estructura. Los resultados refuerzan la tesis de que los sindicatos españoles son objeto de una intensa campaña de desprestigio que está deteriorando su imagen pública y su poder social.
Paraules clau
Sindicatos, Discurso antisindical, Análisis del discurso, Análisis crítico del discurso

Article Details

Com citar
Roca Martinez, Beltran; Sanchez Caamaño, Ruben. «Adversarios del sindicalismo. Un análisis del discurso antisindical en el diario español La Razón». Athenea digital, 2017, vol.VOL 17, núm. 3, p. 3-28, http://raco.cat/index.php/Athenea/article/view/331880.
Biografia de l'autor/a

Beltran Roca Martinez, Universidad de Cadiz

Doctor en Antropología Social. Profesor en el Area de Sociologia de la Universidad de Cádiz. Miembro del grupo d einvestigación GEISA, SEJ/149 del Plan Andaluz de Investigacion